深圳佰司特科技有限公司
专业半导体芯片代理商
一级代理: 维安  ESMT  杰优力   凌思微
公司联系电话:18926034563
联系我们
地址:深圳市龙华区龙华街道三联社区三联创业路19号汇海广场C座11层1106室
联系电话:公司联系电话:18926034563
传真:0755-23771345
Q Q:2471505354
  • 杰华特JWH5276

  • 品牌: 杰华特 JoulWatt
  • 封装: QFN3x3-16
  • 产品类别: DCDC
  • 主要规格参数
  • 规格书&资料
  • 类似产品
产品描述
JW®H5276 是一款基于专有 I2 控制的单片降压开关稳压器,可实现快速瞬态响应。 JWH5276 在 2.95V~7V 的输入范围内工作,通过集成两个 MOSFET 提供 6A 的连续输出电流。

产品特点
2.95V 至 7V 工作输入范围
高达 6A 的输出电流
内部 12mΩ 高侧和 12mΩ 低侧 MOSFET
可调开关频率
可调软启动时间
电源良好指示灯
输入欠压锁定
输出短路保护
热保护
提供 QFN3X3-16 封装

产品参数
2.95V 至 7V 工作输入范围
高达 6A 的输出电流

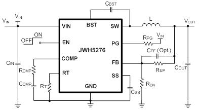
产品电路示意图


 

Content for Tab 3

Copyright © 深圳佰司特科技有限公司 版权所有 粤ICP备20010541号
全国服务电话:公司联系电话:18926034563   传真:0755-23771345
公司地址:深圳市龙华区龙华街道三联社区三联创业路19号汇海广场C座11层1106室   网站地图